metadata
title: AIDiagramChatWithVoice FaceCharacter
emoji: 🐨
colorFrom: green
colorTo: pink
sdk: static
pinned: false
license: apache-2.0
short_description: description
AI Diagram Chat with Voice/Face Character
Creating Tools
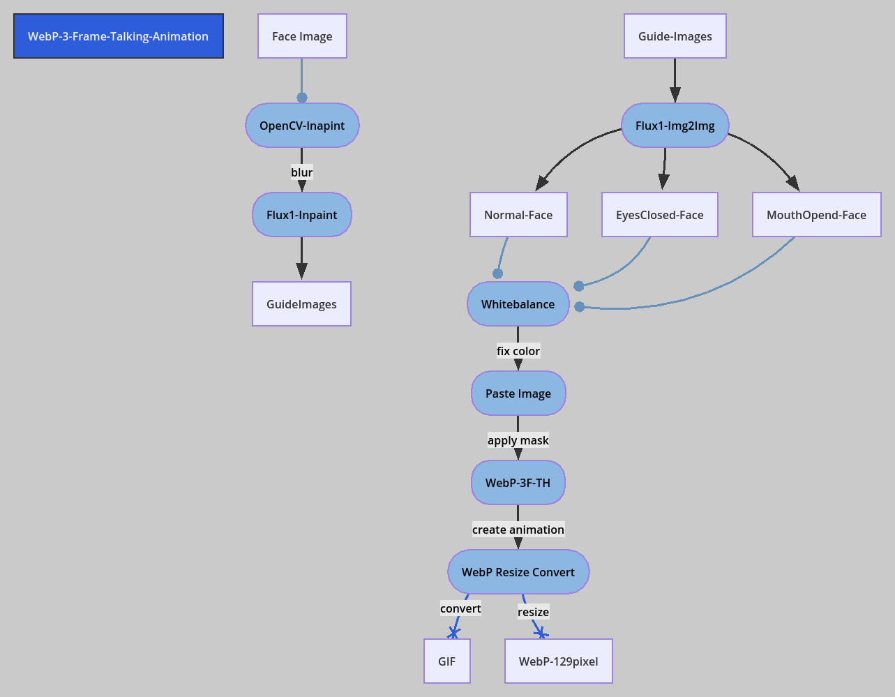
Characters - WebP-3-Frame-Talking-Animation
+
+
=
[WebP-3F-TH] [Flux1-Img2Img(GPU)] [Flux1-Inpaint(GPU)] [OpenCV-Inapint] [Whitebalance] [Paste Image] [WebP Resize Convert]
- WebP-3F-TH - Create WebP Animation from 3 images(Normal,EyesClosed,MouthOpend)
- Flux1-Img2Img - Create Normal,EyesClosed,MouthOpend Images from prompt or guide-image
- Flux1-Inpaint - Create Images or Mix images
- OpenCV-Inapint - To help create guide-image
- Whitebalance - try to fix img2img or inpaint color problem
- Paste Image - mixing img2img images for smooth animation
- WebP Resize Convert - change output size or format for web
Images are generated with FLUX.1-schnell and licensed under the Apache 2.0 License