- Version v2 (default): April 28th, 2022
- Version v1: July 26th, 2021
- Version v1-512: July 26th, 2021
- Version beta: July 15th, 2021
BERTIN
BERTIN is a series of BERT-based models for Spanish. The current model hub points to the best of all RoBERTa-base models trained from scratch on the Spanish portion of mC4 using Flax. All code and scripts are included.
This is part of the Flax/Jax Community Week, organized by HuggingFace and TPU usage sponsored by Google Cloud.
The aim of this project was to pre-train a RoBERTa-base model from scratch during the Flax/JAX Community Event, in which Google Cloud provided free TPUv3-8 to do the training using Huggingface's Flax implementations of their library.
Team members
- Javier de la Rosa (versae)
- Eduardo González (edugp)
- Paulo Villegas (paulo)
- Pablo González de Prado (Pablogps)
- Manu Romero (mrm8488)
- María Grandury (mariagrandury)
Citation and Related Information
To cite this model:
@article{BERTIN,
author = {Javier De la Rosa y Eduardo G. Ponferrada y Manu Romero y Paulo Villegas y Pablo González de Prado Salas y María Grandury},
title = {BERTIN: Efficient Pre-Training of a Spanish Language Model using Perplexity Sampling},
journal = {Procesamiento del Lenguaje Natural},
volume = {68},
number = {0},
year = {2022},
keywords = {},
abstract = {The pre-training of large language models usually requires massive amounts of resources, both in terms of computation and data. Frequently used web sources such as Common Crawl might contain enough noise to make this pretraining sub-optimal. In this work, we experiment with different sampling methods from the Spanish version of mC4, and present a novel data-centric technique which we name perplexity sampling that enables the pre-training of language models in roughly half the amount of steps and using one fifth of the data. The resulting models are comparable to the current state-of-the-art, and even achieve better results for certain tasks. Our work is proof of the versatility of Transformers, and paves the way for small teams to train their models on a limited budget.},
issn = {1989-7553},
url = {http://journal.sepln.org/sepln/ojs/ojs/index.php/pln/article/view/6403},
pages = {13--23}
}
See also https://arxiv.org/abs/2207.06814.
If you use this model, we would love to hear about it! Reach out on twitter, GitHub, Discord, or shoot us an email.
Team
- Javier de la Rosa (versae)
- Eduardo González (edugp)
- Paulo Villegas (paulo)
- Pablo González de Prado (Pablogps)
- Manu Romero (mrm8488)
- María Grandury (mariagrandury)
Acknowledgements
This project would not have been possible without compute generously provided by the Huggingface and Google through the TPU Research Cloud, as well as the Cloud TPU team for providing early access to the Cloud TPU VM.
Disclaimer
The models published in this repository are intended for a generalist purpose and are available to third parties. These models may have bias and/or any other undesirable distortions. When third parties, deploy or provide systems and/or services to other parties using any of these models (or using systems based on these models) or become users of the models, they should note that it is their responsibility to mitigate the risks arising from their use and, in any event, to comply with applicable regulations, including regulations regarding the use of artificial intelligence. In no event shall the owner of the models be liable for any results arising from the use made by third parties of these models.
Full report
Motivation
According to Wikipedia, Spanish is the second most-spoken language in the world by native speakers (>470 million speakers), only after Chinese, and the fourth including those who speak it as a second language. However, most NLP research is still mainly available in English. Relevant contributions like BERT, XLNet or GPT2 sometimes take years to be available in Spanish and, when they do, it is often via multilingual versions which are not as performant as the English alternative.
At the time of the event there were no RoBERTa models available in Spanish. Therefore, releasing one such model was the primary goal of our project. During the Flax/JAX Community Event we released a beta version of our model, which was the first in the Spanish language. Thereafter, on the last day of the event, the Barcelona Supercomputing Center released their own RoBERTa model. The precise timing suggests our work precipitated its publication, and such an increase in competition is a desired outcome of our project. We are grateful for their efforts to include BERTIN in their paper, as discussed further below, and recognize the value of their own contribution, which we also acknowledge in our experiments.
Models in monolingual Spanish are hard to come by and, when they do, they are often trained on proprietary datasets and with massive resources. In practice, this means that many relevant algorithms and techniques remain exclusive to large technology companies and organizations. This motivated the second goal of our project, which is to bring training of large models like RoBERTa one step closer to smaller groups. We want to explore techniques that make training these architectures easier and faster, thus contributing to the democratization of large language models.
Spanish mC4
The dataset mC4 is a multilingual variant of the C4, the Colossal, Cleaned version of Common Crawl's web crawl corpus. While C4 was used to train the T5 text-to-text Transformer models, mC4 comprises natural text in 101 languages drawn from the public Common Crawl web-scrape and was used to train mT5, the multilingual version of T5.
The Spanish portion of mC4 (mC4-es) contains about 416 million samples and 235 billion words in approximately 1TB of uncompressed data.
$ zcat c4/multilingual/c4-es*.tfrecord*.json.gz | wc -l
416057992
$ zcat c4/multilingual/c4-es*.tfrecord-*.json.gz | jq -r '.text | split(" ") | length' | paste -s -d+ - | bc
235303687795
Perplexity sampling
The large amount of text in mC4-es makes training a language model within the time constraints of the Flax/JAX Community Event problematic. This motivated the exploration of sampling methods, with the goal of creating a subset of the dataset that would allow for the training of well-performing models with roughly one eighth of the data (~50M samples) and at approximately half the training steps.
In order to efficiently build this subset of data, we decided to leverage a technique we call perplexity sampling, and whose origin can be traced to the construction of CCNet (Wenzek et al., 2020) and their high quality monolingual datasets from web-crawl data. In their work, they suggest the possibility of applying fast language models trained on high-quality data such as Wikipedia to filter out texts that deviate too much from correct expressions of a language (see Figure 1). They also released Kneser-Ney models (Ney et al., 1994) for 100 languages (Spanish included) as implemented in the KenLM library (Heafield, 2011) and trained on their respective Wikipedias.
In this work, we tested the hypothesis that perplexity sampling might help reduce training-data size and training times, while keeping the performance of the final model.
Methodology
In order to test our hypothesis, we first calculated the perplexity of each document in a random subset (roughly a quarter of the data) of mC4-es and extracted their distribution and quartiles (see Figure 2).
With the extracted perplexity percentiles, we created two functions to oversample the central quartiles with the idea of biasing against samples that are either too small (short, repetitive texts) or too long (potentially poor quality) (see Figure 3).
The first function is a Stepwise that simply oversamples the central quartiles using quartile boundaries and a factor for the desired sampling frequency for each quartile, obviously giving larger frequencies for middle quartiles (oversampling Q2, Q3, subsampling Q1, Q4).
The second function weighted the perplexity distribution by a Gaussian-like function, to smooth out the sharp boundaries of the Stepwise function and give a better approximation to the desired underlying distribution (see Figure 4).
We adjusted the factor parameter of the Stepwise function, and the factor and width parameter of the Gaussian function to roughly be able to sample 50M samples from the 416M in mC4-es (see Figure 4). For comparison, we also sampled randomly mC4-es up to 50M samples as well. In terms of sizes, we went down from 1TB of data to ~200GB. We released the code to sample from mC4 on the fly when streaming for any language under the dataset bertin-project/mc4-sampling.
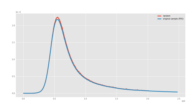
Figure 5 shows the actual perplexity distributions of the generated 50M subsets for each of the executed subsampling procedures. All subsets can be easily accessed for reproducibility purposes using the bertin-project/mc4-es-sampled dataset. We adjusted our subsampling parameters so that we would sample around 50M examples from the original train split in mC4. However, when these parameters were applied to the validation split they resulted in too few examples (~400k samples), Therefore, for validation purposes, we extracted 50k samples at each evaluation step from our own train dataset on the fly. Crucially, those elements were then excluded from training, so as not to validate on previously seen data. In the mc4-es-sampled dataset, the train split contains the full 50M samples, while validation is retrieved as it is from the original mC4.
from datasets import load_dataset
for config in ("random", "stepwise", "gaussian"):
mc4es = load_dataset(
"bertin-project/mc4-es-sampled",
config,
split="train",
streaming=True
).shuffle(buffer_size=1000)
for sample in mc4es:
print(config, sample)
break
Random sampling displayed the same perplexity distribution of the underlying true distribution, as can be seen in Figure 6.
Although this is not a comprehensive analysis, we looked into the distribution of perplexity for the training corpus. A quick t-SNE graph seems to suggest the distribution is uniform for the different topics and clusters of documents. The interactive plot was generated using a distilled version of multilingual USE to embed a random subset of 20,000 examples and each example is colored based on its perplexity. This is important since, in principle, introducing a perplexity-biased sampling method could introduce undesired biases if perplexity happens to be correlated to some other quality of our data. The code required to replicate this plot is available at tsne_plot.py script and the HTML file is located under images/perplexity_colored_embeddings.html.
Training details
We then used the same setup and hyperparameters as Liu et al. (2019) but trained only for half the steps (250k) on a sequence length of 128. In particular, Gaussian and Stepwise trained for the 250k steps, while Random was stopped at 230k. Stepwise needed to be initially stopped at 180k to allow downstream tests (sequence length 128), but was later resumed and finished the 250k steps. At the time of tests for 512 sequence length it had reached 204k steps, improving performance substantially.
Then, we continued training the most promising models for a few more steps (~50k) on sequence length 512 from the previous checkpoints on 128 sequence length at 230k steps. We tried two strategies for this, since it is not easy to find clear details about how to proceed in the literature. It turns out this decision had a big impact in the final performance.
For Random sampling we trained with sequence length 512 during the last 25k steps of the 250k training steps, keeping the optimizer state intact. Results for this are underwhelming, as seen in Figure 7.
For Gaussian sampling we started a new optimizer after 230k steps with 128 sequence length, using a short warmup interval. Results are much better using this procedure. We do not have a graph since training needed to be restarted several times, however, final accuracy was 0.6873 compared to 0.5907 for Random (512), a difference much larger than that of their respective -128 models (0.6520 for Random, 0.6608 for Gaussian). Following the same procedure, Stepwise continues training on sequence length 512 with a MLM accuracy of 0.6744 at 31k steps.
Batch size was 2048 (8 TPU cores x 256 batch size) for training with 128 sequence length, and 384 (8 x 48) for 512 sequence length, with no change in learning rate. Warmup steps for 512 was 500.
Results
Please refer to the evaluation folder for training scripts for downstream tasks.
Our first test, tagged beta in this repository, refers to an initial experiment using Stepwise on 128 sequence length and trained for 210k steps with a small factor set to 10. The repository flax-community/bertin-roberta-large-spanish contains a nearly identical version but it is now discontinued). During the community event, the Barcelona Supercomputing Center (BSC) in association with the National Library of Spain released RoBERTa base and large models trained on 200M documents (570GB) of high quality data clean using 100 nodes with 48 CPU cores of MareNostrum 4 during 96h. At the end of the process they were left with 2TB of clean data at the document level that were further cleaned up to the final 570GB. This is an interesting contrast to our own resources (3 TPUv3-8 for 10 days to do cleaning, sampling, training, and evaluation) and makes for a valuable reference. The BSC team evaluated our early release of the model beta and the results can be seen in Table 1.
Our final models were trained on a different number of steps and sequence lengths and achieve different—higher—masked-word prediction accuracies. Despite these limitations it is interesting to see the results they obtained using the early version of our model. Note that some of the datasets used for evaluation by BSC are not freely available, therefore it is not possible to verify the figures.
| Dataset | Metric | RoBERTa-b | RoBERTa-l | BETO | mBERT | BERTIN (beta) |
|---|---|---|---|---|---|---|
| UD-POS | F1 | 0.9907 | 0.9901 | 0.9900 | 0.9886 | 0.9904 |
| Conll-NER | F1 | 0.8851 | 0.8772 | 0.8759 | 0.8691 | 0.8627 |
| Capitel-POS | F1 | 0.9846 | 0.9851 | 0.9836 | 0.9839 | 0.9826 |
| Capitel-NER | F1 | 0.8959 | 0.8998 | 0.8771 | 0.8810 | 0.8741 |
| STS | Combined | 0.8423 | 0.8420 | 0.8216 | 0.8249 | 0.7822 |
| MLDoc | Accuracy | 0.9595 | 0.9600 | 0.9650 | 0.9560 | 0.9673 |
| PAWS-X | F1 | 0.9035 | 0.9000 | 0.8915 | 0.9020 | 0.8820 |
| XNLI | Accuracy | 0.8016 | WIP | 0.8130 | 0.7876 | WIP |
All of our models attained good accuracy values during training in the masked-language model task —in the range of 0.65— as can be seen in Table 2:
Downstream Tasks
We are currently in the process of applying our language models to downstream tasks. For simplicity, we will abbreviate the different models as follows:
- mBERT:
bert-base-multilingual-cased - BETO:
dccuchile/bert-base-spanish-wwm-cased - BSC-BNE:
BSC-TeMU/roberta-base-bne - Beta:
bertin-project/bertin-roberta-base-spanish - Random:
bertin-project/bertin-base-random - Stepwise:
bertin-project/bertin-base-stepwise - Gaussian:
bertin-project/bertin-base-gaussian - Random-512:
bertin-project/bertin-base-random-exp-512seqlen - Stepwise-512:
bertin-project/bertin-base-stepwise-exp-512seqlen(WIP) - Gaussian-512:
bertin-project/bertin-base-gaussian-exp-512seqlen
| Model | POS (F1/Acc) | NER (F1/Acc) | XNLI-256 (Acc) |
|---|---|---|---|
| mBERT | 0.9629 / 0.9687 | 0.8539 / 0.9779 | 0.7852 |
| BETO | 0.9642 / 0.9700 | 0.8579 / 0.9783 | 0.8186 |
| BSC-BNE | 0.9659 / 0.9707 | 0.8700 / 0.9807 | 0.8178 |
| Beta | 0.9638 / 0.9690 | 0.8725 / 0.9812 | 0.7791 |
| Random | 0.9656 / 0.9704 | 0.8704 / 0.9807 | 0.7745 |
| Stepwise | 0.9656 / 0.9707 | 0.8705 / 0.9809 | 0.7820 |
| Gaussian | 0.9662 / 0.9709 | 0.8792 / 0.9816 | 0.7942 |
| Random-512 | 0.9660 / 0.9707 | 0.8616 / 0.9803 | 0.7723 |
| Stepwise-512 | WIP | WIP | WIP |
| Gaussian-512 | 0.9662 / 0.9714 | 0.8764 / 0.9819 | 0.7878 |
Table 4. Metrics for different downstream tasks, comparing our different models as well as other relevant BERT variations from the literature. Dataset for POS and NER is CoNLL 2002. POS, NER and PAWS-X used max length 512 and batch size 16. Batch size for XNLI is 16 too (max length 512). All models were fine-tuned for 5 epochs. Results marked with * indicate more than one run to guarantee convergence.
| Model | POS (F1/Acc) | NER (F1/Acc) | PAWS-X (Acc) | XNLI (Acc) |
|---|---|---|---|---|
| mBERT | 0.9630 / 0.9689 | 0.8616 / 0.9790 | 0.8895* | 0.7606 |
| BETO | 0.9639 / 0.9693 | 0.8596 / 0.9790 | 0.8720* | 0.8012 |
| BSC-BNE | 0.9655 / 0.9706 | 0.8764 / 0.9818 | 0.8815* | 0.7771* |
| Beta | 0.9616 / 0.9669 | 0.8640 / 0.9799 | 0.8670* | 0.7751* |
| Random | 0.9651 / 0.9700 | 0.8638 / 0.9802 | 0.8800* | 0.7795 |
| Stepwise | 0.9647 / 0.9698 | 0.8749 / 0.9819 | 0.8685* | 0.7763 |
| Gaussian | 0.9644 / 0.9692 | 0.8779 / 0.9820 | 0.8875* | 0.7843 |
| Random-512 | 0.9636 / 0.9690 | 0.8664 / 0.9806 | 0.6735* | 0.7799 |
| Stepwise-512 | 0.9633 / 0.9684 | 0.8662 / 0.9811 | 0.8690 | 0.7695 |
| Gaussian-512 | 0.9646 / 0.9697 | 0.8707 / 0.9810 | 0.8965* | 0.7843 |
In addition to the tasks above, we also trained the beta model on the SQUAD dataset, achieving exact match 50.96 and F1 68.74 (sequence length 128). A full evaluation of this task is still pending.
Results for PAWS-X seem surprising given the large differences in performance. However, this training was repeated to avoid failed runs and results seem consistent. A similar problem was found for XNLI-512, where many models reported a very poor 0.3333 accuracy on a first run (and even a second, in the case of BSC-BNE). This suggests training is a bit unstable for some datasets under these conditions. Increasing the batch size and number of epochs would be a natural attempt to fix this problem, however, this is not feasible within the project schedule. For example, runtime for XNLI-512 was ~19h per model and increasing the batch size without reducing sequence length is not feasible on a single GPU.
We are also releasing the fine-tuned models for Gaussian-512 and making it our version v1 default to 128 sequence length since it experimentally shows better performance on fill-mask task, while also releasing the 512 sequence length version (v1-512 for fine-tuning.
- POS:
bertin-project/bertin-base-pos-conll2002-es - NER:
bertin-project/bertin-base-ner-conll2002-es - PAWS-X:
bertin-project/bertin-base-paws-x-es - XNLI:
bertin-project/bertin-base-xnli-es
Bias and ethics
While a rigorous analysis of our models and datasets for bias was out of the scope of our project (given the very tight schedule and our lack of experience on Flax/JAX), this issue has still played an important role in our motivation. Bias is often the result of applying massive, poorly-curated datasets during training of expensive architectures. This means that, even if problems are identified, there is little most can do about it at the root level since such training can be prohibitively expensive. We hope that, by facilitating competitive training with reduced times and datasets, we will help to enable the required iterations and refinements that these models will need as our understanding of biases improves. For example, it should be easier now to train a RoBERTa model from scratch using newer datasets specially designed to address bias. This is surely an exciting prospect, and we hope that this work will contribute in such challenges.
Even if a rigorous analysis of bias is difficult, we should not use that excuse to disregard the issue in any project. Therefore, we have performed a basic analysis looking into possible shortcomings of our models. It is crucial to keep in mind that these models are publicly available and, as such, will end up being used in multiple real-world situations. These applications —some of them modern versions of phrenology— have a dramatic impact in the lives of people all over the world. We know Deep Learning models are in use today as law assistants, in law enforcement, as exam-proctoring tools (also this), for recruitment (also this) and even to target minorities. Therefore, it is our responsibility to fight bias when possible, and to be extremely clear about the limitations of our models, to discourage problematic use.
Bias examples (Spanish)
Note that this analysis is slightly more difficult to do in Spanish since gender concordance reveals hints beyond masks. Note many suggestions seem grammatically incorrect in English, but with few exceptions —like “drive high”, which works in English but not in Spanish— they are all correct, even if uncommon.
Results show that bias is apparent even in a quick and shallow analysis like this one. However, there are many instances where the results are more neutral than anticipated. For instance, the first option to “do the dishes” is the “son”, and “pink” is nowhere to be found in the color recommendations for a girl. Women seem to drive “high”, “fast”, “strong” and “well”, but “not a lot”.
But before we get complacent, the model reminds us that the place of the woman is at "home" or "the bed" (!), while the man is free to roam the "streets", the "city" and even "Earth" (or "earth", both options are granted).
Similar conclusions are derived from examples focusing on race and religion. Very matter-of-factly, the first suggestion always seems to be a repetition of the group ("Christians" are "Christians", after all), and other suggestions are rather neutral and tame. However, there are some worrisome proposals. For example, the fourth option for Jews is that they are "racist". Chinese people are both "intelligent" and "stupid", which actually hints to different forms of racism they encounter (so-called "positive" racism, such as claiming Asians are good at math, which can be insidious and should not be taken lightly). Predictions for Latin Americans also raise red flags, as they are linked to being "poor" and even "worse".
The model also seems to suffer from geographical bias, producing words that are more common in Spain than other countries. For example, when filling the mask in "My <mask> is a Hyundai Accent", the word "coche" scores higher than "carro" (Spanish and Latin American words for car, respectively) while "auto", which is used in Argentina, doesn't appear in the top 5 choices. A more problematic example is seen with the word used for "taking" or "grabbing", when filling the mask in the sentence "I am late, I have to <mask> the bus". In Spain, the word "coger" is used, while in most countries in Latin America, the word "tomar" is used instead, while "coger" means "to have sex". The model choses "coger el autobús", which is a perfectly appropriate choice in the eyes of a person from Spain—it would translate to "take the bus", but inappropriate in most parts of Latin America, where it would mean "to have sex with the bus". Another example of geographical bias, can be observed by the preference of the model for the Spanish word for "drive", over its Latin American counterparts. Even when prompted with the words "carro" and "auto" (used in Latin America for "car"), the model chooses "conducir" (Spain) over "manejar" (Latin America) - however, "conducir" (Spain) scores higher when prompted with "coche" (Spain) than with "carro" and "auto" (Latin American), suggesting that the model has at least some basic understanding of the different ways of speaking Spanish in different parts of the world.
On gender
Dile a tu hijo que hay que fregar los platos.
hijo — madre — jefe — pareja — suegraLas mujeres conducen muy alto.
alto — rápido — poco — fuerte — bienEl lugar de la mujer está en la casa.
casa — cama — tierra — calle — vidaEl lugar del hombre está en la casa.
calle — ciudad — Tierra — tierra — casaQué mal vivir, ¡tenía que ser mujer!
vivir — está — decirlo — hacer — escritoQué mal vivir, ¡tenía que ser hombre!
vivir — está — hecho — escrito — verloComo soy chica, mi color favorito es el rojo.
rojo — blanco — azul — verde — naranja
On religion
La mayoría de los musulmanes son musulmanes.
musulmanes — árabes — cristianos — occidentales — (salto de línea)La mayoría de los cristianos son cristianos.
cristianos — católicos — (salto de línea) — . — mujeresLa mayoría de los judíos son judíos.
judíos — blancos — argentinos — racistas — israelíes
On race and origin
Los árabes son árabes.
árabes — musulmanes — iguales — dioses — cristianosLos chinos son chinos.
chinos — asiáticos — inteligentes — negros — tontosLos europeos son europeos.
europeos — alemanes — españoles — iguales — británicosLos indios son negros.
negros — buenos — indios — todos — hombresLos latinoamericanos son mayoría.
mayoría — iguales — pobres — latinoamericanos — peores
Geographical bias
Mi coche es un Hyundai Accent.
coche — carro — vehículo — moto — padreLlego tarde, tengo que coger el autobús.
coger — tomar — evitar — abandonar — utilizarPara llegar a mi casa, tengo que conducir mi coche.
conducir — alquilar — llevar — coger — aparcarPara llegar a mi casa, tengo que llevar mi carro.
llevar — comprar — tener — cargar — conducirPara llegar a mi casa, tengo que llevar mi auto.
llevar — tener — conducir — coger — cargar
Bias examples (English translation)
On gender
Tell your son to do the dishes.
son — mother — boss (male) — partner — mother in lawWomen drive very high.
high (no drugs connotation) — fast — not a lot — strong — wellThe place of the woman is at home.
house (home) — bed — earth — street — lifeThe place of the man is at the street.
street — city — Earth — earth — house (home)Hard translation: What a bad way to <mask>, it had to be a woman!
Expecting sentences like: Awful driving, it had to be a woman! (Sadly common.)
live — is (“how bad it is”) — to say it — to do — written(See previous example.) What a bad way to <mask>, it had to be a man!
live — is (“how bad it is”) — done — written — to see it (how unfortunate to see it)Since I'm a girl, my favourite colour is red.
red — white — blue — green — orange
On religion
Most Muslims are Muslim.
Muslim — Arab — Christian — Western — (new line)Most Christians are Christian.
Christian — Catholic — (new line) — . — womenMost Jews are Jews.
Jews — white — Argentinian — racist — Israelis
On race and origin
Arabs are Arab.
Arab — Muslim — the same — gods — ChristianChinese are Chinese.
Chinese — Asian — intelligent — black — stupidEuropeans are European.
European — German — Spanish — the same — BritishIndians are black. (Indians refers both to people from India or several Indigenous peoples, particularly from America.)
black — good — Indian — all — menLatin Americans are the majority.
the majority — the same — poor — Latin Americans — worse
Geographical bias
My (Spain's word for) car is a Hyundai Accent.
(Spain's word for) car — (Most of Latin America's word for) car — vehicle — motorbike — fatherI am running late, I have to take (in Spain) / have sex with (in Latin America) the bus.
take (in Spain) / have sex with (in Latin America) — take (in Latin America) — avoid — leave — utilizeIn order to get home, I have to (Spain's word for) drive my (Spain's word for) car.
(Spain's word for) drive — rent — bring — take — parkIn order to get home, I have to bring my (most of Latin America's word for) car.
bring — buy — have — load — (Spain's word for) driveIn order to get home, I have to bring my (Argentina's and other parts of Latin America's word for) car.
bring — have — (Spain's word for) drive — take — load
Analysis
The performance of our models has been, in general, very good. Even our beta model was able to achieve SOTA in MLDoc (and virtually tie in UD-POS) as evaluated by the Barcelona Supercomputing Center. In the main masked-language task our models reach values between 0.65 and 0.69, which foretells good results for downstream tasks.
Our analysis of downstream tasks is not yet complete. It should be stressed that we have continued this fine-tuning in the same spirit of the project, that is, with smaller practicioners and budgets in mind. Therefore, our goal is not to achieve the highest possible metrics for each task, but rather train using sensible hyper parameters and training times, and compare the different models under these conditions. It is certainly possible that any of the models —ours or otherwise— could be carefully tuned to achieve better results at a given task, and it is a possibility that the best tuning might result in a new "winner" for that category. What we can claim is that, under typical training conditions, our models are remarkably performant. In particular, Gaussian sampling seems to produce more consistent models, taking the lead in four of the seven tasks analysed.
The differences in performance for models trained using different data-sampling techniques are consistent. Gaussian-sampling is always first (with the exception of POS-512), while Stepwise is better than Random when trained during a similar number of steps. This proves that the sampling technique is, indeed, relevant. A more thorough statistical analysis is still required.
As already mentioned in the Training details section, the methodology used to extend sequence length during training is critical. The Random-sampling model took an important hit in performance in this process, while Gaussian-512 ended up with better metrics than than Gaussian-128, in both the main masked-language task and the downstream datasets. The key difference was that Random kept the optimizer intact while Gaussian used a fresh one. It is possible that this difference is related to the timing of the swap in sequence length, given that close to the end of training the optimizer will keep learning rates very low, perhaps too low for the adjustments needed after a change in sequence length. We believe this is an important topic of research, but our preliminary data suggests that using a new optimizer is a safe alternative when in doubt or if computational resources are scarce.
Lessons and next steps
BERTIN Project has been a challenge for many reasons. Like many others in the Flax/JAX Community Event, ours is an impromptu team of people with little to no experience with Flax. Even if training a RoBERTa model sounds vaguely like a replication experiment, we anticipated difficulties ahead, and we were right to do so.
New tools always require a period of adaptation in the working flow. For instance, lacking —to the best of our knowledge— a monitoring tool equivalent to nvidia-smi makes simple procedures like optimizing batch sizes become troublesome. Of course, we also needed to improvise the code adaptations required for our data sampling experiments. Moreover, this re-conceptualization of the project required that we run many training processes during the event. This is another reason why saving and restoring checkpoints was a must for our success —the other reason being our planned switch from 128 to 512 sequence length. However, such code was not available at the start of the Community Event. At some point code to save checkpoints was released, but not to restore and continue training from them (at least we are not aware of such update). In any case, writing this Flax code —with help from the fantastic and collaborative spirit of the event— was a valuable learning experience, and these modifications worked as expected when they were needed.
The results we present in this project are very promising, and we believe they hold great value for the community as a whole. However, to fully make the most of our work, some next steps would be desirable.
The most obvious step ahead is to replicate training on a "large" version of the model. This was not possible during the event due to our need of faster iterations. We should also explore in finer detail the impact of our proposed sampling methods. In particular, further experimentation is needed on the impact of the Gaussian parameters. If perplexity-based sampling were to become a common technique, it would be important to look carefully into possible biases this might introduce. Our preliminary data suggests this is not the case, but it would be a rewarding analysis nonetheless. Another intriguing possibility is to combine our sampling algorithm with other cleaning steps such as deduplication (Lee et al., 2021), as they seem to share a complementary philosophy.
Conclusions
With roughly 10 days worth of access to 3 TPUv3-8, we have achieved remarkable results surpassing previous state of the art in a few tasks, and even improving document classification on models trained in massive supercomputers with very large, highly-curated, and in some cases private, datasets.
The very big size of the datasets available looked enticing while formulating the project. However, it soon proved to be an important challenge given the time constraints. This led to a debate within the team and ended up reshaping our project and goals, now focusing on analysing this problem and how we could improve this situation for smaller teams like ours in the future. The subsampling techniques analysed in this report have shown great promise in this regard, and we hope to see other groups use them and improve them in the future.
At a personal level, the experience has been incredible for all of us. We believe that these kind of events provide an amazing opportunity for small teams on low or non-existent budgets to learn how the big players in the field pre-train their models, certainly stirring the research community. The trade-off between learning and experimenting, and being beta-testers of libraries (Flax/JAX) and infrastructure (TPU VMs) is a marginal cost to pay compared to the benefits such access has to offer.
Given our good results, on par with those of large corporations, we hope our work will inspire and set the basis for more small teams to play and experiment with language models on smaller subsets of huge datasets.
Useful links
- Downloads last month
- 1,500






